宏盛建設
  • 關於宏盛About Hung Sheng
    • 關於宏盛
    • 企業文化
    • 人才招募
  • 宏盛觀點View Point
    • 美學文章
    • 房產知識
  • 宏盛建案Architecture Achievements
    • 線上個案
    • 代表作品
    • 營建專業
  • 社區營造Community Culture
    • 社區活動
    • 租賃專區
  • 淡海之心The Core of Tamhai
    • 淡海散策
    • 淡海聚落
  • 企業永續Corporate Sustainability
    • 環境永續
    • 社會參與
    • 經營治理
    • 企業承諾
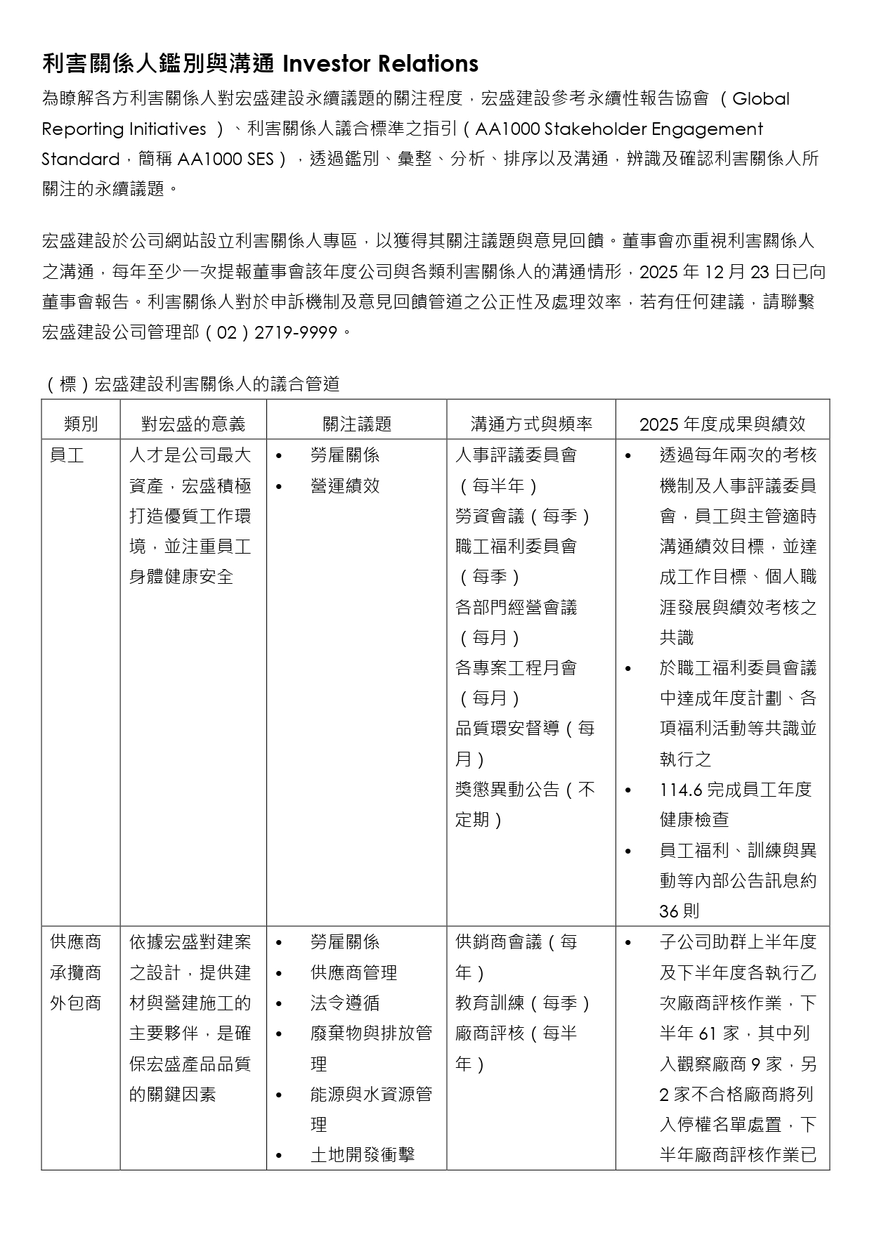
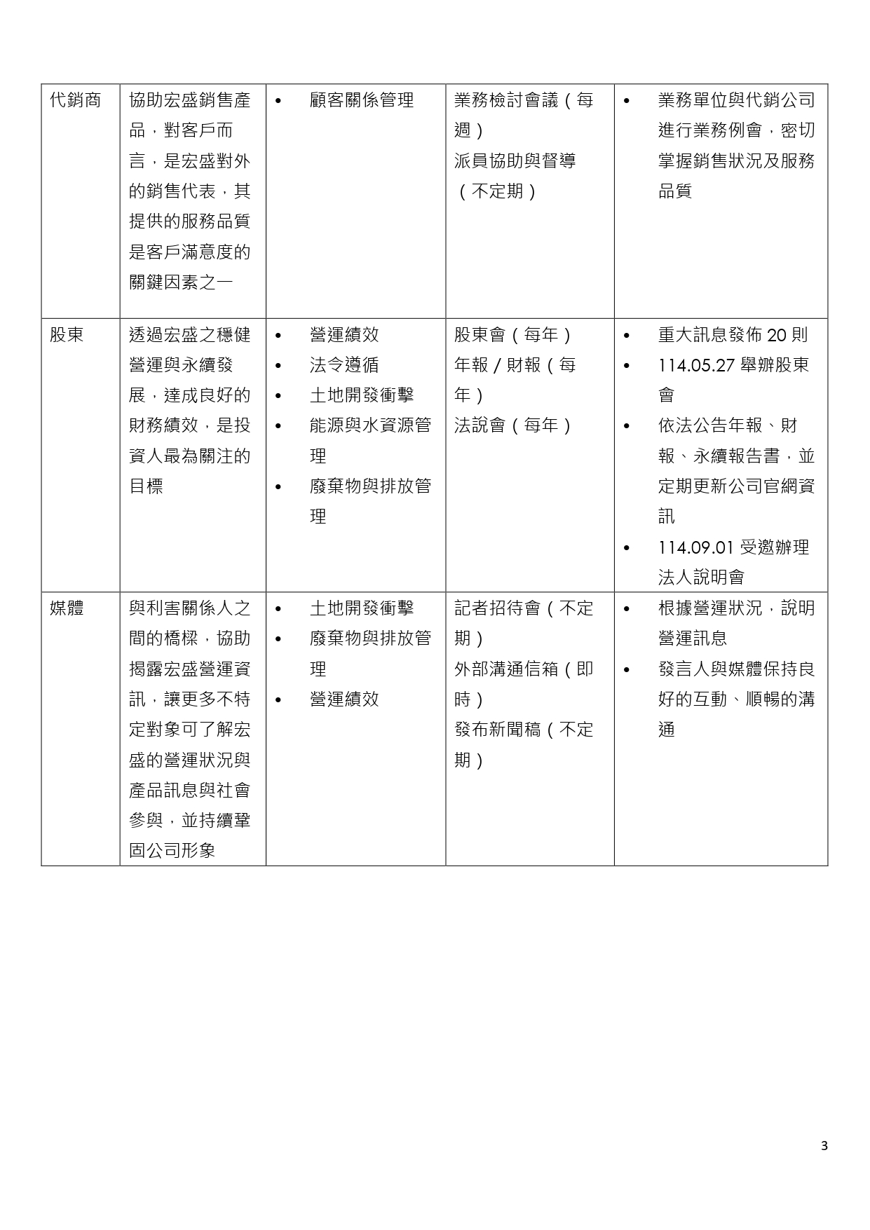
    • 利害關係人
    • 歷年報告書
  • 投資人專區Investor Relations
    • 公司資訊
    • 財務資訊
    • 公司治理
    • 股東專區
  • 客服中心Customer Service
    • 聯絡我們
  • 環境永續
  • 社會參與
  • 經營治理
  • 企業承諾
  • 利害關係人
  • 歷年報告書

台北市敦化北路168號14樓

Tel.02-2719-9999

Fax.02-2546-4577

關於宏盛

  • 關於宏盛
  • 企業文化
  • 人才招募

宏盛觀點

  • 美學文章
  • 房產知識

宏盛建案

  • 線上個案
  • 代表作品
  • 營建專業

社區營造

  • 社區活動
  • 租賃專區

淡海之心

  • 淡海散策
  • 淡海聚落

企業永續

  • 環境永續
  • 社會參與
  • 經營治理
  • 企業承諾
  • 利害關係人
  • 歷年報告書

投資人專區

  • 公司資訊
  • 財務資訊
  • 公司治理
  • 股東專區

客服中心

  • 聯絡我們
PRIVACY POLICY (C) 2026 宏盛建設股份有限公司